Expressional and Prognostic Value of GPNMB in Gastric Cancer via Integrated Bioinformatics Analyses
RESEARCH ARTICLE

Expressional and Prognostic Value of GPNMB in Gastric Cancer via Integrated Bioinformatics Analyses

The Open Bioinformatics Journal 26 Mar 2026 RESEARCH ARTICLE DOI: 10.2174/0118750362451827260217055341

Abstract

Introduction

Gastric Cancer (GC) is a major global health problem with high incidence and mortality, making it necessary to find new prognostic biomarkers. Glycoprotein Non-Metastatic Melanoma Protein B (GPNMB) has been linked to tumor growth in several cancers, but its role as a prognostic marker in GC remains unclear.

Methods

To explore GPNMB’s expression, immune microenvironment association, and prognostic value in GC, this study integrated bioinformatics (TCGA, GEO, GEPIA) and Immunohistochemistry (IHC) on 73 paired GC/adjacent tissues, with semi-quantitative scoring and statistical analyses (chi-square, Mann-Whitney U, log-rank, multivariate Cox regression).

Results

GPNMB was significantly overexpressed in GC tissues vs. adjacent tissues (IHC: 57 ± 53 vs. 38 ± 39, p = 0.018; consistent with TCGA/GEO). High GPNMB correlated with abnormal immune/stromal scores (F = 6.55, Pr(>F) = 0.000249), increased immunosuppressive cell infiltration, decreased effector T cells, advanced M stage (distant metastasis rate: 24.2% vs. 5.0%, p = 0.017), shorter overall survival (log-rank p = 0.018), and was an independent prognostic factor (HR = 1.52, 95% CI:1.03–2.24, p = 0.035; multi-dataset HR:1.446–1.7, p < 0.05). Females showed a higher proportion of GPNMB (36.4% vs. 17.5% males), but this difference was not significant (p = 0.068).

Discussion

Our study confirms GPNMB’s overexpression in gastric cancer via integrated bioinformatics and IHC, linking it to immune microenvironment dysregulation, distant metastasis, and poor prognosis-reinforcing its role as an independent prognostic biomarker and potential immunotherapy target, while noting limitations of small single-center IHC cohort, lack of experimental validation for relevant signaling pathway involvement, and reliance on algorithmic immune infiltration analyses.

Conclusion

GPNMB is overexpressed in GC, drives progression (especially metastasis), and shortens survival by regulating the immune microenvironment to exacerbate immune escape. It serves as an independent GC prognostic marker for risk stratification and a potential target for combined immunotherapy.

Keywords: Gastric cancer, GPNMB, Microenvironment, Prognosis, Biomarker, Immune checkpoint inhibitors.

1. INTRODUCTION

Gastric Cancer (GC) remains a global health concern, ranking as one of the most common malignancies and a leading cause of cancer-related deaths [1, 2]. Despite advancements in treatment modalities-including surgery, chemotherapy, targeted therapies, and emerging Immune Checkpoint Inhibitors (ICIs)-the prognosis for most GC patients, particularly those diagnosed at advanced or metastatic stages (accounting for approximately two-thirds of cases), remains suboptimal due to limited efficacy of conventional treatments and challenges like ICI resistance and adverse reactions [3, 4], This underscores the urgent need for novel prognostic markers and therapeutic targets to refine risk stratification, improve treatment responsiveness, and advance personalized care for GC patients [5, 6].

Glycoprotein Non-Metastatic Melanoma Protein B (GPNMB), a glycosylated type I transmembrane protein, has garnered increasing attention in the field of oncology [7]. Initially associated with melanoma, GPNMB has since been reported to be aberrantly expressed in multiple types of cancer, such as breast, lung, and prostate cancer [8]. In gastric cancer, emerging evidence indicates that GPNMB may play a pivotal role in tumorigenesis and disease progression [9-11]. For instance, previous studies have demonstrated differential expression of GPNMB between gastric adenocarcinoma tissues and adjacent normal tissues [12]. However, the exact function of GPNMB in gastric cancer and its potential as a prognostic biomarker remain incompletely understood.

GPNMB has evolved from an initially identified tumor suppressor to a key oncogenic driver, and its role in tumors differs from its function in maintaining homeostasis in non-tumor diseases [13, 14]. In tumorigenesis and development, GPNMB, on the one hand, mediates immune suppression by promoting the polarization of tumor-associated macrophages toward the M2 phenotype, and enhances tumor cell metabolism and invasive capacity through the aberrant activation of pathways such as CD44/NF-κB and mTORC1, thereby facilitating metastatic colonization [15, 16]. Recent studies further support its involvement in tumor immune microenvironment remodeling, with correlations observed between GPNMB expression and immune cell infiltration patterns [17]. Additionally, it can promote the proliferation, invasion, and metastasis of various cancers, including breast cancer [18, 19] and Head and Neck Squamous Cell Carcinoma (HNSCC) [20, 21], induce epithelial-mesenchymal transition and stemness, and drive malignant progression. Its overexpression is associated with poor prognosis, making it a potential pan-cancer therapeutic target [22, 23].

Unraveling the role of GPNMB in gastric cancer could provide novel insights into the underlying molecular mechanisms of the disease. It may also facilitate the development of more accurate prognostic models, thereby enabling personalized treatment strategies for patients [24]. In this study, we aim to comprehensively characterize GPNMB as a potential prognostic marker for gastric cancer by investigating its expression pattern, its correlation with clinicopathological features, and its impact on patient survival.

2. MATERIALS AND METHODS

2.1. Bioinformatics Data Sources and Analyses

2.1.1. Data Acquisition

To ensure the reliability and representativeness of bioinformatics analyses of GPNMB’s role in GC, this study systematically extracted and screened GC-related data from three authoritative public databases while strictly adhering to predefined inclusion criteria.

First, data sources were selected to cover multi-dimensional validation needs: TCGA database provided the core Stomach Adenocarcinoma (STAD) dataset, encompassing GPNMB mRNA expression profiles and matched clinical follow-up information from 408 primary GC tissue samples and 211 adjacent normal tissue samples. This large sample size laid the foundation for initial differential expression analysis and prognostic modeling. To verify the consistency of findings across independent cohorts, three datasets (GSE26253, GSE62254, GSE54129) from the GEO database were included, focusing on cross-validation of GPNMB’s differential expression pattern between GC and normal tissues, as well as its correlation with patient survival trends. Additionally, the GEPIA database was utilized to confirm GPNMB’s status as a key differential gene in GC, leveraging its integrated pan-cancer expression data to help rule out database-specific biases.

To minimize confounding factors, strict inclusion criteria were applied to all bioinformatics datasets: Only samples from patients with pathologically confirmed primary GC were included; cases with incomplete clinical information or a history of preoperative chemotherapy/ radiotherapy were excluded. this ensured that the observed associations between GPNMB expression and GC characteristics were not confounded by prior treatment or data ambiguity, thereby enhancing the credibility of subsequent analytical results.

2.1.2. Bioinformatics Analysis Methods

Differential expression analysis: R software was used to compare GPNMB mRNA expression between GC and normal tissues, with significance thresholds set at |log2(fold change)|>1 and p < 0.05.

Prognostic analysis: Kaplan-Meier survival curves and univariate Cox regression were used to analyze the association between GPNMB expression and overall survival in TCGA and GEO datasets; median expression was used as the cutoff for high/low expression groups.

Pan-cancer expression analysis: GEPIA was used to generate pan-cancer GPNMB expression profiles, and Interactive Bodymap was used to visualize tissue-specific expression differences between tumor and normal samples.

2.2. IHC Validation

2.2.1. Tissue Sample Collection

Shanghai Outdo Biotech Company (Shanghai, China) provided the GC tissue microarray (HStmA180Su32). The time of specimen collection was 2015-01 to 2016-08, Final follow-up time was 2021-09. Initially, 80 pairs of GC and adjacent paracancerous tissue samples were collected; 5 cases were excluded due to incomplete data, and 2 due to tissue detachment, resulting in 73 valid pairs.

All procedures involving human participants complied with the Declaration of Helsinki. Written informed consent was obtained from each participant (covering tissue and clinical data usage), and the study was approved by the Ethics Committee of Shanghai Biotechnology Co., Ltd (Approval No. YB M-05-01).

2.2.2. Experimental Apparatus and Reagents

Apparatus: Constant-temperature drying oven (PH-070A, Shanghai Yiheng), automatic dewaxing machine (LEICA ST5020, LEICA), antigen retrieval instrument (PT Link, Dako), automatic IHC staining system (Autostainer Link 48, Dako), centrifuge (1-14, Sartorius), Aperio scanner (Aperio XT, LEICA).

Reagents: EnVision™ FLEX+ Mouse Secondary Antibody Kit (K8002, Dako), Antibody Diluent with Background Reducing Components (S3022, Dako), Gene IHC Kit (GK800711, Gene Technology), GPNMB primary antibody (dilution at 1:25).

2.2.3. Experimental Procedure

Paraffin-embedded gastric cancer tissue sections were baked at 63°C for 1 hour to melt the wax. Slides were dewaxed in xylene (2 × 15 minutes) and rehydrated through graded alcohols (2 × 100% alcohol for 7 minutes each, then 90%, 80%, 70% alcohol for 5 minutes each). Antigen retrieval was done using PT Link, followed by cooling in distilled water for more than 10 minutes. Slides were incubated with diluted GPNMB primary antibody at 4°C overnight, warmed to room temperature for 45 minutes, and washed with PBS. Then, they were processed in Autostainer Link 48 for blocking, secondary antibody binding, and DAB staining. Counterstaining was performed with hematoxylin (1 minute), differentiated with 0.25% hydrochloric acid alcohol (10 seconds), and rinsed with tap water (5 minutes). Finally, the slides were dried and mounted with neutral balsam.

2.2.4. Data Interpretation and Standardization

Two pathologists, blinded to sample origin and patient outcomes, evaluated all images. Staining was scored using a semiquantitative system, considering both intensity (nuclear and membranous staining: 0 = blank, 1 = light yellow, 2 = yellow, 3 = brown) and extent of stained cells (0 = 0%, 1 = 1–24%, 2 = 25–49%, 3 = 50–74%, 4 = 75–100%).

2.2.5. Clinical Data Grouping

Categorical variables: Gender (male/female), surgical approach (total gastrectomy/partial gastrectomy), tumor location (cardia/fundus vs. body/antrum/angle), pathological grade (I/II vs. III), HER2 status (negative/ positive), HP status (negative/positive), T stage (T1+T2 vs. T3+T4), N stage (N0 vs. N1+N2+N3), M stage (M0 vs. M1), TNM stage (I+II vs. III+IV). Continuous variables: Age, tumor size, CEA level.

2.3. Statistical Analysis

Association between GPNMB expression and clinical parameters in cancer patients: For categorical variables, data were presented as counts (percentages) and analyzed using the chi-square test [25]. For continuous variables, data are expressed as the median (lower quartile, upper quartile) and analyzed using the Mann-Whitney U test. P-value<0.05 is considered statistically significant. Software: SPSS 26.0,R 4.2.1 [26].

3. RESULTS

3.1. Bioinformatics: GPNMB Expression and Prognostic Trends in GC

3.1.1. Pan-Cancer and GC-Specific Expression of GPNMB

3.1.1.1. Pan-cancer Analysis

Figure 1 showed that GPNMB was aberrantly expressed in multiple tumors: in Stomach Adenocarcinoma (STAD), GPNMB mRNA was significantly upregulated compared to normal tissues.

3.1.1.2. The Interactive Bodymap

The GPNMB gene shows significant expression differences in Stomach Adenocarcinoma (STAD), and its expression level is associated with the sample type, tumor stage, and grade of STAD (Fig. 2A-G). Specifically, its expression level in primary tumors differs from that in normal tissues, and it also varies across different cancer stages and tumor grades. Figure 2C compared GPNMB mRNA in 408 gastric cancer tissues and 211 adjacent tissues. The box plot shows that GPNMB is higher in cancer tissues. Among these, the differences in expression across different stages are statistically significant. Meanwhile, GPNMB also exhibits differential expression levels in a variety of other cancers (such as UVM, GBM, BLCA, LIHC, etc.) and their corresponding normal tissues, indicating its expression characteristics in multiple tumors (Fig. 2).

3.1.2. Prognostic Relevance of GPNMB (Bioinformatics)

(Kaplan-Meier OS curves (TCGA/GSE26253/GSE62254/ GSE54129); high GPNMB correlates with shorter OS (p < 0.05, HR = 1.499–1.7)).

Fig. (1).

The expression of GPNMB in pan-cancer. (GPNMB mRNA levels across 33 cancer types and normal tissues (TCGA); significantly upregulated in Stomach Adenocarcinoma (STAD) vs. normal gastric tissues, p < 0.05).

Fig. (2).

Analysis of the expression profile of the GPNMB gene in pan-cancer and gastric cancer. ((A-F) TCGA data (408 tumors, 211 normals): GPNMB is higher in STAD than normals (p < 0.05) and varies with clinical stage (F = 6.55, Pr(>F) = 0.000249)).

Fig. (3A-D).

Stratified analysis of GPNMB expression on gastric cancer survival prognosis using TCGA data.

Kaplan-Meier survival analysis across multiple datasets (TCGA, GSE26253, GSE62254) showed that high GPNMB expression correlated with shorter overall survival (Fig. 3A-D). For example, in TCGA-STAD, high GPNMB expression was associated with HR (1.499-1.7 and p=0.0011-0.015), confirming its potential as a prognostic indicator.

3.2. Bioinformatics: GPNMB and the Immune Microenvironment in GC

3.2.1. Immune Checkpoint Correlation

This heatmap uses TCGA data to show GPNMB’s expression correlations with other genes in gastric cancer (Fig. 4). Red/blue gradients reflect correlation strength: red indicates positive co-expression, and blue indicates negative correlation. It links GPNMB to immune checkpoints, T-cell markers, etc. These ties suggest that GPNMB may shape the tumor immune microenvironment-like connecting to immunosuppressive genes or anti-tumor T-cell signatures. Overall, this supports the potential role of GPNMB in driving immune evasion and affecting immunotherapy response in gastric cancer, pending further validation.

3.2.2. Immunotherapy Response Analysis

This set of figures contains 6 sub-figures. Figure 5A-D are violin box plots that group samples based on GPNMB expression and show differences in the distribution of different immune-related indicators. Figure 5E and F are scatter plot, displaying the linear associations between GPNMB expression and specific immune indicators. The P-values and correlation coefficients (r) are used to quantify the strength of these associations.

Fig. (4).

The heatmap of GPNMB and immune cell - related markers. (Y-axis: GPNMB and 30 immune checkpoints/T-cell markers; X-axis: the same set of genes; color gradients indicate Pearson correlation coefficients (red = positive, blue = negative)).

Fig. (5).

Correlative analysis of GPNMB expression with immune - related metrics in cancer immunotherapy. ((A-D) violin-box plots (PD-L1: p = 0.0006; TMB: p = 0.082); (E and F) scatter plots (PD-L1 r = 0.27, TMB r = -0.14, p < 0.05)).

From the perspective of how immunotherapy works: If Figure 5A and C relate to PD-L1, the PD-L1 levels in the group with high GPNMB expression are usually much higher. This shows that GPNMB may boost PD-L1 production, which then prevents T cells from functioning properly and helps tumors evade the immune system. If Figure 5B and D involve Tumor Mutation Burden (TMB), there is no significant difference in TMB between the groups with high and low GPNMB expression. This means GPNMB does not affect how well immunotherapy works by changing the number of tumor mutations; it acts by regulating pathways related to immune checkpoints. Scatter plots in Figure 5E and F further confirm the linear relationships between GPNMB and immune indicators. Altogether, these findings support the idea that “high GPNMB expression can create an environment in the tumor that suppresses the immune system, making immunotherapy less effective”. They also provide clues for future research on using GPNMB as a marker to predict whether immunotherapy will work and to develop targeted treatments.

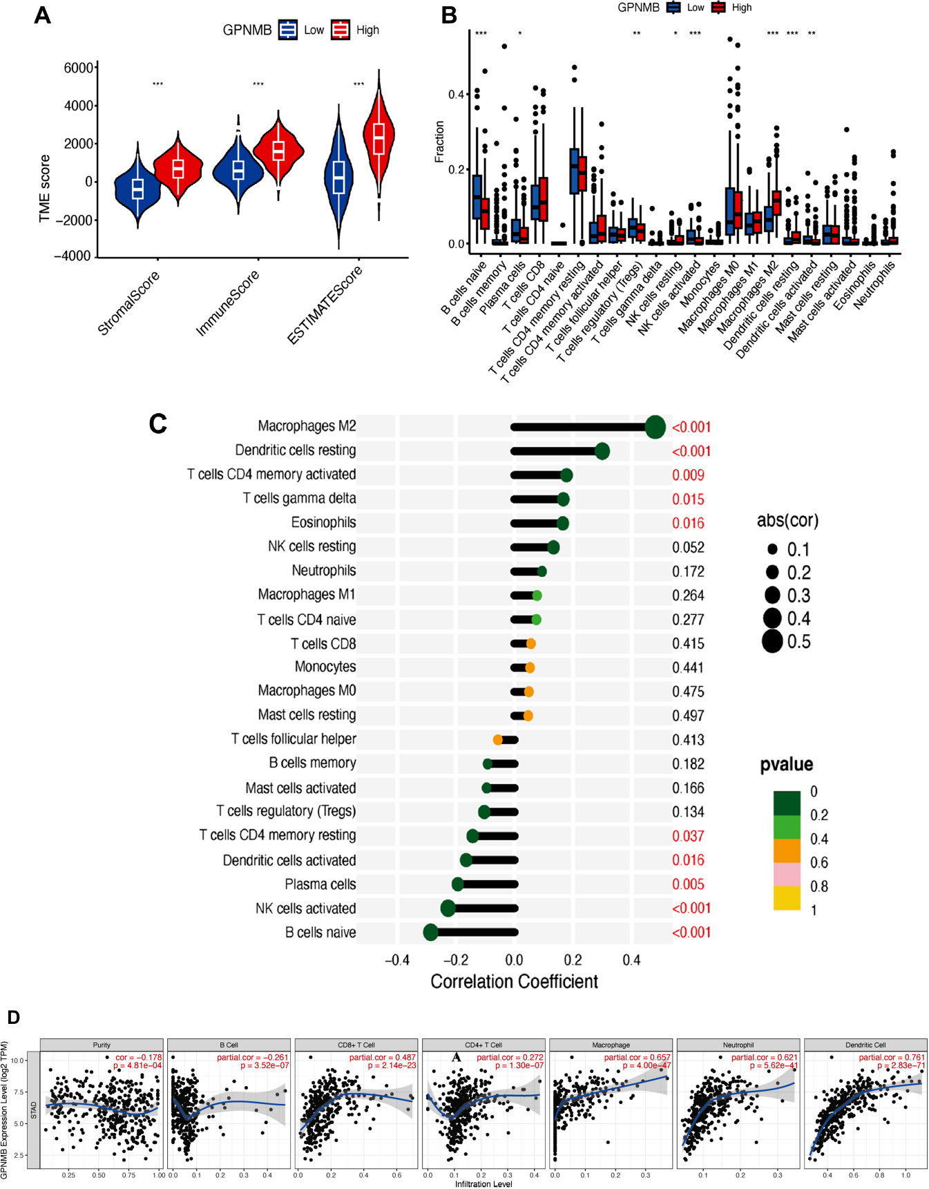
3.2.3. Immune Cell Infiltration Correlation

This set of Figure 6A-D explores the relationship between GPNMB expression and the tumor immune microenvironment. Figure 6A uses violin-box plots to show differences in three immune-related scores (StromalScore, ImmuneScore, ESTIMATEScore) between groups with low and high GPNMB expression. Figure 6B is a grouped scatter plot, displaying the infiltration levels of 28 immune cell subsets in groups with low and high GPNMB expression. Figure 6C is a correlation bar chart, ranking the correlation strength between GPNMB and 28 immunotherapy targets. Figure 6D is a partial correlation scatter plot, analyzing the linear association between GPNMB expression and the infiltration levels of 7 immune cell types while controlling for tumor purity.

GPNMB expression is closely associated with the composition and function of immune cells in the tumor microenvironment. From Figure 6B, high GPNMB expression selectively regulates the infiltration of immune cell subsets. For example, it may inhibit the infiltration of effector T cells and recruit immunosuppressive cell subsets such as regulatory T cells, thereby facilitating tumor immune evasion and immune surveillance. Figure 6D further confirms this. After adjusting for tumor purity, GPNMB shows different correlation patterns with various immune cells. It may promote the infiltration of immunosuppressive cells, like macrophages, and inhibit the infiltration of anti-tumor immune cells such as CD8 + T cells. These changes indicate that GPNMB can reshape the tumor immune microenvironment. By altering the composition of immune cell subsets, it creates an immunosuppressive environment, which may reduce the efficacy of immunotherapy. In summary, GPNMB affects the anti-tumor immune response by regulating the infiltration and function of immune cells, and it has potential as a marker for predicting immunotherapy outcomes.

3.3. IHC Validation: GPNMB Expression in Clinical GC Tissues

3.3.1. Expression Difference Between GC and Adjacent Tissues

(1) Staining intensity scoring: 0 (negative), 1 (1+), 2 (2+), 3 (3+).

(2) Staining positivity rate scoring: Raw percentage (0–100%).

(3) Total score: Calculated as the product of the staining intensity score and the staining positivity rate score.

(4) Survival analysis grouping: Patients were stratified into the low-expression group (GPNMB cytoplasmic total score ≤ 50) and high-expression group (GPNMB cytoplasmic total score > 50); multiple scoring methods and cutoff values were tested but showed no prognostic significance, so the median value was selected as the cutoff.

Fig. (6).

The relationship between GPNMB expression and the tumor immune microenvironment. ((A) Stromal/Immune/ESTIMATEScores; (B-D) Immune cell infiltration (28 subsets) and target correlations).

IHC staining (Figure 7A-D) showed that GPNMB was mainly expressed in the cytoplasm of GC cells: non-tumor tissues mostly had a score of 0, while GC tissues had scores of 1-3. Paired analysis (Figure 7E and Table 1) confirmed GPNMB IHC scores were significantly higher in GC tissues (57 ± 53) than adjacent non-cancerous tissues (38 ± 39, p = 0.018), consistent with bioinformatics results. The results show that the IHC scores for GPNMB in gastric cancer tissues are significantly higher than those in adjacent tissues, and the difference is statistically significant (P < 0.05), which further quantifies the trend of high expression of GPNMB in gastric cancer.

Table 1.
Differential expression of GPNMB in cancer and adjacent tissues.
- Adjacent Tissue Cancer P-value
IHC score (paired) 38±39 57±53 0.018

Note: * Statistically significant (p < 0.05).

Fig. (7A-E).

GPNMB shows differential expression in gastric cancer tissues and adjacent tissues (200×).

3.3.2. Association Between GPNMB Expression and Clinicopathological Features

From Table 2, this study concludes that:

a) Demographic characteristics (gender, age), surgical and tumor features (surgical approach, tumor location, size, pathological grade), tumor size and lymph node metastasis (T stage, N stage), as well as molecular and infection indicators (HER2 expression, HP infection, CEA level) showed no statistically significant differences in distribution between the GPNMB low-expression and high-expression groups (p > 0.05).

b) Although statistical significance was not reached for certain features, numerical trends were observed: in terms of gender, the proportion of females in the GPNMB high-expression group (36.4%) was higher than that in the low-expression group (17.5%), approaching statistical significance (p = 0.068); regarding pathological grade, the proportion of poorly differentiated (Grade III) tumors in the GPNMB high-expression group (53.1%) was slightly higher than that in the low-expression group (38.9%).

c) The proportion of patients with stage M1 in the GPNMB high-expression group (24.2%) was significantly higher than that in the low-expression group (5.0%), with a statistically significant difference (χ2=5.663, p = 0.017 < 0.05), suggesting that GPNMB may be associated with the process of distant metastasis in gastric cancer.

Table 2.
Correlation between GPNMB expression and clinicopathological characteristics.
- Variables GPNMB Expression χ2/U p-value
Low High
Age (year) Continuous 62(49,68) 60(53,68) 635 0.777
Size (cm) Continuous 3.5(3.0,4.5) 4.0(3.0,5.0) 552 0.225
Sex - - - 3.342 0.068
Male 33(82.5) 21(63.6) - -
Female 7(17.5) 12(36.4) - -
Surgical Approach - - - 0.083 0.773
Total gastrectomy 4(10.0) 4(12.1) - -
Partial gastrectomy 36(90.0) 29(87.9) - -
Location - - - 1.681 0.195
Cardia and fundus 8(20.0) 3(9.1) - -
Body, antrum, and angle 32(80.0) 30(90.9) - -
Grade - - - 1.384 0.239
I/II 22(61.1) 15(46.9) - -
III 14(38.9) 17(53.1) - -
HER2 - - - 1.106 0.293
Negative 36(92.3) 27(84.4) - -
Positive 3(7.7) 5(15.6) - -
Hp - - - 0.864 0.352
Negative 13(44.8) 16(57.1) - -
Positive 16(55.2) 12(42.9) - -
T stage - - - 0.572 0.450
T1+T2 9(22.5) 10(30.3) - -
T3+T4 31(77.5) 23(69.7) - -
N stage - - - 0.301 0.583
N0 12(30.0) 8(24.2) - -
N1+N2+N3 28(70.0) 25(75.8) - -
M stage - - - 5.663 0.017
M0 38(85.0) 25(75.8) - -
M1 2(5.0) 8(24.2) - -
TNM stage - - - 1.248 0.264
Ι+II 21(52.5) 13(39.4) - -
III+IV 19(47.5) 20(60.6) - -
CEA (ng/L) Continuous 2.0(1.1,3.3) 2.3(1.5,6.4) 330 0.287

Note: * Statistically significant (p < 0.05).

Fig. (8).

Survival curves were plotted using the Kaplan - Meier method and compared by the Log-rank test.

3.4. Prognostic Value of GPNMB

3.4.1. Survival Analysis

3.4.1.1. IHC-based Survival

Kaplan-Meier curves (Fig. 8) showed that high GPNMB expression was associated with significantly shorter overall survival (log-rank p = 0.018); median OS was shorter in the high-expression group than the low-expression group.

3.4.1.2. Bioinformatics Validation

TCGA and GEO datasets consistently confirmed this-high GPNMB mRNA expression correlated with worse OS (HR = 1.446-1.7, p < 0.05).

3.4.2. Independent Prognostic Value

Multivariate Cox regression analysis (adjusted for age, gender, TNM stage, etc.) showed that GPNMB expression was an independent prognostic factor for GC (HR = 1.52, 95% CI: 1.03-2.24, p = 0.035), confirming its prognostic value beyond clinical parameters.

4. DISCUSSION

4.1. Interpretation of Key Findings

In this study, we found that GPNMB is upregulated in GC, which is consistent with previous bioinformatics analyses and IHC results. This strongly suggests its role as an oncogenic marker in GC. High GPNMB expression levels in GC patients are correlated with poor clinical outcomes, aligning with its well-documented function of promoting tumor progression in other cancers such as breast, lung, and pancreatic cancers [27-29]. In terms of clinicopathological features, the significant association between high GPNMB expression and advanced GC stage suggests that GPNMB may contribute to the development of more aggressive GC phenotypes, potentially by promoting processes like invasion and metastasis.

4.2. Mechanistic Insights

Based on the existing literature and our preliminary data, several potential mechanisms by which GPNMB may regulate GC progression have been proposed [12, 30]. In other tumors, GPNMB has been shown to modulate signaling pathways such as the PI3K/AKT/mTOR and MAPK pathways [31-33]. These pathways play crucial roles in cell proliferation, survival, and motility, and it is likely that GPNMB exerts its oncogenic effects in GC through similar mechanisms [22, 34]. Additionally, our data suggest a correlation between GPNMB expression and immune cell infiltration in the tumor microenvironment. This implies that GPNMB may modulate the tumor microenvironment, perhaps by recruiting immunosuppressive cells like tumor- associated macrophages or regulatory T cells [35]. Such modulation could create an immune-privileged niche that promotes tumor growth and evasion of the host immune system [5, 36, 37]. Currently, our research team is conducting in-vitro and in-vivo experiments to further explore the impact of GPNMB on the prognosis of gastric cancer, aiming to clarify these potential mechanisms.

4.3. Clinical Implications

The significant correlation between GPNMB expression and poor prognosis in GC patients indicates its potential as a prognostic biomarker. By assessing GPNMB expression levels, clinicians may be able to stratify GC patients into different risk groups, which can help with personalized treatment planning. Moreover, targeting GPNMB holds great therapeutic potential [38, 39]. Antibody-drug conjugates like glembatumumab vedotin, which specifically target GPNMB, have shown promise in preclinical studies and are currently being explored in clinical trials for various cancers [40-42]. Such agents could be repurposed for the treatment of GC, either as monotherapy or in combination with other treatment modalities like chemotherapy or immunotherapy [43].

4.4. Limitations

While multi-cohort validation and IHC integration strengthen our findings, this study has key limitations. First, methods lack sufficient reproducibility details (e.g., bioinformatics normalization and statistical adjustments). Second, survival analyses did not account for major confounders (e.g., adjuvant chemotherapy, MSI/EBV status), limiting confidence in GPNMB’s independent prognostic value. Third, conclusions on GPNMB-mediated immunosuppression/immune escape rely solely on computational estimates of immune infiltration, without functional validation. Future studies addressing these gaps will enhance the robustness and clinical applicability of findings.

CONCLUSION

This study confirms GPNMB is significantly overexpressed in GC via TCGA/GEO bioinformatics analyses and immunohistochemical validation in 73 paired GC/adjacent tissues. High GPNMB expression correlates strongly with advanced M stage, increased distant metastasis, and shortened overall survival-consistent with Fen et al.’s finding that GPNMB overexpression predicts poor GC prognosis. Its reported role in colorectal cancer progression via hypoxia-associated GPNMB+ macrophages suggests a conserved function across gastrointestinal tumors, supporting its utility for clinical risk stratification [44, 45]. Notably, female GC patients showed a higher tendency for GPNMB overexpression, offering a direction for subgroup analyses. The study followed the Sex and Gender Equity in Research guidelines (SAGER) to ensure appropriate inclusion and reporting of sex-related data. With ongoing mechanistic investigations, GPNMB emerges as a reliable independent prognostic biomarker and promising therapeutic target for GC, advancing personalized diagnosis and treatment strategies.

AUTHORS' CONTRIBUTIONS

The authors confirm contribution to the paper as follows: L.C.: Conducted experiments, drafted the manuscript, and performed statistical analyses; Y.Z.: Performed statistical analysis of experimental data and polished the article; D.M.: Responsible for conceptualization, methodology design, supervision, and writing-review & editing; I.S: Handled data curation, formal analysis, and writing-original draft. All authors reviewed and approved the final manuscript.

LIST OF ABBREVIATIONS

GC = Gastric cancer
GPNMB = Glycoprotein non-metastatic melanoma protein B
ICIs = Immune checkpoint inhibitors
IHC = Immunohistochemistry
OS = Overall survival
HR = Hazard ratio
STAD = Stomach adenocarcinoma
TMB = Tumor mutation burden

ETHICS APPROVAL AND CONSENT TO PARTICIPATE

Ethical approval was obtained from the Ethics Committee of Shanghai Biotechnology Co., Ltd, China with the approval number: YB M-05-01.

HUMAN AND ANIMAL RIGHTS

All procedures performed in studies involving human participants were in accordance with the ethical standards of institutional and/or research committee and with the 1975 Declaration of Helsinki, as revised in 2013.

CONSENT FOR PUBLICATION

Written informed consent was obtained from all human participants, covering the use of their tissue samples and clinical data for the study and the publication of relevant research results.

AVAILABILITY OF DATA AND MATERIALS

The datasets analyzed are available in the TCGA repository (https://portal.gdc.cancer.gov/) and GEO (https://www.ncbi.nlm.nih.gov/geo/). Research materials and code are available from the corresponding authors [D.M. and I.S.] upon reasonable request.

FUNDING

This study was supported by the Affiliated Hospital of North Sichuan Medical College (Project No. 2024MPZK011) and the Doctoral Research Startup Fund of the Clinical Medical College - Affiliated Hospital, China (Project No. 2023-2GC017).

CONFLICT OF INTEREST

The authors declare no conflict of interest, financial or otherwise.

ACKNOWLEDGEMENTS

The authors would like to thank the Central Laboratory of the Affiliated Hospital of North Sichuan Medical College and Management and Science University (Malaysia) for their support in this study. We also appreciate the technical assistance from the research team involved in data collection and analysis. Special thanks to all participants whose data contributed to this research.

REFERENCES

1
Gupta S, Bajwa GK, El-Sammak H, et al. The transmembrane glycoprotein Gpnmb is required for the immune and fibrotic responses during zebrafish heart regeneration. Dev Biol 2025; 521: 153-62.
2
Ajani JA, D’Amico TA, Bentrem DJ, et al. Gastric Cancer, Version 2.2025, NCCN Clinical Practice Guidelines In Oncology. J Natl Compr Canc Netw 2025; 23(5): 169-91.
3
Guan WL, He Y, Xu RH. Gastric cancer treatment: recent progress and future perspectives. J Hematol Oncol 2023; 16(1): 57.
4
Taya M, Hammes SR. Glycoprotein Non-Metastatic Melanoma Protein B (GPNMB) and Cancer: A Novel Potential Therapeutic Target. Steroids 2018; 133: 102-7.
5
Oya Y, Hayakawa Y, Koike K. Tumor microenvironment in gastric cancers. Cancer Sci 2020; 111(8): 2696-707.
6
Song J, Zhu J, Jiang Y, et al. Advancements in immunotherapy for gastric cancer: Unveiling the potential of immune checkpoint inhibitors and emerging strategies. Biochim Biophys Acta Rev Cancer 2025; 1880(2): 189277.
7
Lazaratos AM, Annis MG, Siegel PM. GPNMB: a potent inducer of immunosuppression in cancer. Oncogene 2022; 41(41): 4573-90.
8
Heinrich B, Cubero FJ. FTO/m6A/GPNMB axis: a novel promising target for hepatocellular carcinoma (HCC) treatment? Gut 2025; 74(1): 5-6.
9
Kloosterman DJ, Erbani J, Boon M, et al. Macrophage-mediated myelin recycling fuels brain cancer malignancy. Cell 2024; 187(19): 5336-5356.e30.
10
Paver EC, Cooper WA, Colebatch AJ, et al. Programmed death ligand-1 (PD-L1) as a predictive marker for immunotherapy in solid tumours: a guide to immunohistochemistry implementation and interpretation. Pathology 2021; 53(2): 141-56.
11
Wang B, Li M, Su A, et al. Prognostic Value of GPNMB, EGFR, p-PI3K, and Ki-67 in Patients with Esophageal Squamous Cell Carcinoma. Anal Cell Pathol (Amst) 2022; 2022: 1-16.
12
Ren F, Zhao Q, Liu B, et al. Transcriptome analysis reveals GPNMB as a potential therapeutic target for gastric cancer. J Cell Physiol 2020; 235(3): 2738-52.
13
Ma L, Niu L, Li T. Comprehensive mendelian randomization analysis of human plasma proteome to identify potential drug targets for essential tremor. Medicine (Baltimore) 2025; 104(43): e45567.
14
Yang S, Hu Y, Wang X, et al. Machine learning and deep learning to identifying subarachnoid haemorrhage macrophage‐associated biomarkers by bulk and single‐cell sequencing. J Cell Mol Med 2024; 28(9): e18296.
15
Neal ML, Boyle AM, Budge KM, Safadi FF, Richardson JR. The glycoprotein GPNMB attenuates astrocyte inflammatory responses through the CD44 receptor. J Neuroinflammation 2018; 15(1): 73.
16
Erbani J, Boon M, Akkari L. Therapy-induced shaping of the glioblastoma microenvironment: Macrophages at play. Semin Cancer Biol 2022; 86(Pt 3): 41-56.
17
Wang Y, Chong G. Immunotherapy in gastric adenocarcinoma – a rapidly evolving treatment landscape. Crit Rev Oncol Hematol 2025; 216: 104941.
18
Kanematsu M, Futamura M, Takata M, et al. Clinical significance of glycoprotein nonmetastatic B and its association with HER2 in breast cancer. Cancer Med 2015; 4(9): 1344-55.
19
Maric G, Annis MG, MacDonald PA, et al. GPNMB augments Wnt-1 mediated breast tumor initiation and growth by enhancing PI3K/AKT/mTOR pathway signaling and β-catenin activity. Oncogene 2019; 38(26): 5294-307.
20
Garofano L, Migliozzi S, Oh YT, et al. Pathway-based classification of glioblastoma uncovers a mitochondrial subtype with therapeutic vulnerabilities. Nat Cancer 2021; 2(2): 141-56.
21
van Schaik JE, van der Vegt B, Slagter-Menkema L, et al. Potential imaging targets in primary head and neck squamous cell carcinoma and lymph node metastases. Am J Otolaryngol 2024; 45(4): 104298.
22
Kloosterman DJ, Farber M, Boon M, Erbani J, Akkari L. Protocol for studying macrophage lipid crosstalk with murine tumor cells. STAR Protoc 2024; 5(4): 103421.
23
Luo H, Xia X, Huang LB, et al. Pan-cancer single-cell analysis reveals the heterogeneity and plasticity of cancer-associated fibroblasts in the tumor microenvironment. Nat Commun 2022; 13(1): 6619.
24
Ngai YT, Young C, Parkinson-Lawrence EJ, et al. Defining lung pathogenesis in a murine model of mucopolysaccharidosis Type I by proteomic analysis. Mol Genet Metab 2025; 146(1-2): 109231.
25
Kojima F, Matsuzaki I, Musangile FY, et al. Implication of KMT2C and TSC2 variants in the tumorigenesis of acquired cystic disease-associated renal cell carcinomas. Ann Diagn Pathol 2024; 73: 152364.
26
Rotondo JC, Oton-Gonzalez L, Selvatici R, et al. SERPINA1 Gene Promoter Is Differentially Methylated in Peripheral Blood Mononuclear Cells of Pregnant Women. Front Cell Dev Biol 2020; 8: 550543.
27
Oyewumi MO, Manickavasagam D, Novak K, et al. Osteoactivin (GPNMB) ectodomain protein promotes growth and invasive behavior of human lung cancer cells. Oncotarget 2016; 7(12): 13932-44.
28
Torres C, Linares A, Alejandre MJ, et al. The potential role of the glycoprotein osteoactivin/glycoprotein nonmetastatic melanoma protein B in pancreatic cancer. Pancreas 2015; 44(2): 302-10.
29
Huang YH, Chu PY, Chen JL, et al. Expression pattern and prognostic impact of glycoprotein non-metastatic B (GPNMB) in triple-negative breast cancer. Sci Rep 2021; 11(1): 12171.
30
Hill JJ. Macrophage GPNMB-mediated cardiac repair. Nat Cardiovasc Res 2024; 3(11): 1270-1.
31
Fattahi S, Amjadi-Moheb F, Tabaripour R, Ashrafi G H, Akhavan-Niaki H. PI3K/AKT/mTOR signaling in gastric cancer: Epigenetics and beyond. Life Sci 2020; 262: 118513.
32
Rose AAN, Annis MG, Frederick DT, et al. MAPK Pathway Inhibitors Sensitize BRAF-Mutant Melanoma to an Antibody-Drug Conjugate Targeting GPNMB. Clin Cancer Res 2016; 22(24): 6088-98.
33
Wang Z, Ran X, Qian S, et al. GPNMB promotes the progression of diffuse large B cell lymphoma via YAP1-mediated activation of the Wnt/β-catenin signaling pathway. Arch Biochem Biophys 2021; 710: 108998.
34
Harris PS, Michel CR, Yun Y, et al. Proteomic analysis of alcohol-associated hepatitis reveals glycoprotein NMB (GPNMB) as a novel hepatic and serum biomarker. Alcohol 2022; 99: 35-48.
35
Belgiovine C, Digifico E, Erreni M, et al. Malignant mesothelioma-associated inflammatory microenvironment promotes tumor progression via GPNMB. J Transl Med 2025; 23(1): 454.
36
Lona-Durazo F, Byrne R P, Pilon M O, et al. Sex-aware causal inference assessment of the immune system in complex neurodegenerative diseases. Brain 2025; awaf474.
37
Santos MLC, Brito BB, Silva FAF, et al. Helicobacter pylori infection: Beyond gastric manifestations. World J Gastroenterol 2020; 26(28): 4076-93.
38
Fu T, Dai LJ, Wu SY, et al. Spatial architecture of the immune microenvironment orchestrates tumor immunity and therapeutic response. J Hematol Oncol 2021; 14(1): 98.
39
Nagini S. Breast Cancer: Current Molecular Therapeutic Targets and New Players. Anticancer Agents Med Chem 2017; 17(2): 152-63.
40
Vaklavas C, Forero A. Management of metastatic breast cancer with second-generation antibody-drug conjugates: focus on glembatumumab vedotin (CDX-011, CR011-vcMMAE). BioDrugs 2014; 28(3): 253-63.
41
Rose AAN, Biondini M, Curiel R, Siegel PM. Targeting GPNMB with glembatumumab vedotin: Current developments and future opportunities for the treatment of cancer. Pharmacol Ther 2017; 179: 127-41.
42
Toda S, Sato S, Saito N, et al. TROP-2, Nectin-4, GPNMB, and B7-H3 Are Potentially Therapeutic Targets for Anaplastic Thyroid Carcinoma. Cancers (Basel) 2022; 14(3): 579.
43
Leenutaphong P, Tancharoen S, Kikuchi K, Nararatwanchai T, Phruksaniyom C, Chaichalotornkul S. Downregulation of Tumor Promotor Genes in Oryza Sativa Linn.-Induced Antiproliferative Activity of Human Squamous Carcinoma Cells. Asian Pac J Cancer Prev 2023; 24(7): 2431-8.
44
Zhang J, Hu S, Jin X, et al. Hypoxia‐Associated GPNMB + Macrophages Promote Malignant Progression of Colorectal Cancer and Its Related Risk Signature Are Powerful Predictive Tool for the Treatment of Colorectal Cancer Patients. Environ Toxicol 2025; 40(2): 204-21.
45
Hu S, Qin J, Ding M, et al. Bulk integrated single-cell-spatial transcriptomics reveals the impact of preoperative chemotherapy on cancer-associated fibroblasts and tumor cells in colorectal cancer, and construction of related predictive models using machine learning. Biochim Biophys Acta Mol Basis Dis 2025; 1871(1): 167535.